WARNING:
JavaScript is turned OFF. None of the links on this concept map will
work until it is reactivated.
If you need help turning JavaScript On, click here.
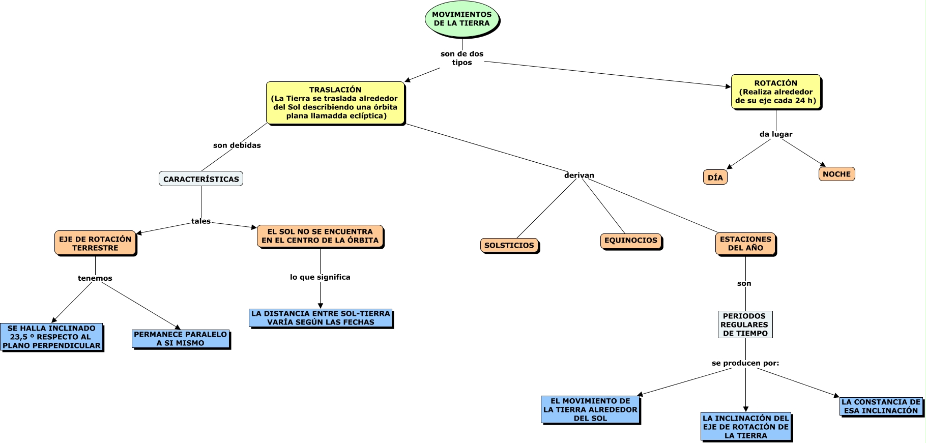
Este Cmap, tiene información relacionada con: Movimientos de la Tierra.cmap, EJE DE ROTACIÓN TERRESTRE tenemos SE HALLA INCLINADO 23,5 º RESPECTO AL PLANO PERPENDICULAR, CARACTERÍSTICAS tales EJE DE ROTACIÓN TERRESTRE, PERIODOS REGULARES DE TIEMPO se producen por: EL MOVIMIENTO DE LA TIERRA ALREDEDOR DEL SOL, TRASLACIÓN (La Tierra se traslada alrededor del Sol describiendo una órbita plana llamadda eclíptica) derivan SOLSTICIOS, TRASLACIÓN (La Tierra se traslada alrededor del Sol describiendo una órbita plana llamadda eclíptica) derivan ESTACIONES DEL AÑO, ESTACIONES DEL AÑO son PERIODOS REGULARES DE TIEMPO, PERIODOS REGULARES DE TIEMPO se producen por: LA INCLINACIÓN DEL EJE DE ROTACIÓN DE LA TIERRA, EJE DE ROTACIÓN TERRESTRE tenemos PERMANECE PARALELO A SI MISMO, TRASLACIÓN (La Tierra se traslada alrededor del Sol describiendo una órbita plana llamadda eclíptica) derivan EQUINOCIOS, MOVIMIENTOS DE LA TIERRA son de dos tipos TRASLACIÓN (La Tierra se traslada alrededor del Sol describiendo una órbita plana llamadda eclíptica), CARACTERÍSTICAS tales EL SOL NO SE ENCUENTRA EN EL CENTRO DE LA ÓRBITA, TRASLACIÓN (La Tierra se traslada alrededor del Sol describiendo una órbita plana llamadda eclíptica) son debidas CARACTERÍSTICAS, PERIODOS REGULARES DE TIEMPO se producen por: LA CONSTANCIA DE ESA INCLINACIÓN, MOVIMIENTOS DE LA TIERRA son de dos tipos ROTACIÓN (Realiza alrededor de su eje cada 24 h), EL SOL NO SE ENCUENTRA EN EL CENTRO DE LA ÓRBITA lo que significa LA DISTANCIA ENTRE SOL-TIERRA VARÍA SEGÚN LAS FECHAS, ROTACIÓN (Realiza alrededor de su eje cada 24 h) da lugar DÍA, ROTACIÓN (Realiza alrededor de su eje cada 24 h) da lugar NOCHE